日语零基础直达N1【畅学卡 买3赠3】
日语全程直播课-超值启航卡(1年)
沪江日语口语1v1私人定制【VIP年度畅学卡】
日语0-N1签约班(2027年12月)
日语全程直播课-至尊卓越卡(3年)
日语0-N2签约班(2027年7月)

报名该奖学金班的学员,在统一关班前(如遇请假/延期,仍按统一关班时间考量),课件课学完率达到100%,并且直播课学完率达到80%,即可在关班后15个工作日内,返还报名时与实付金额等额的奖励学币(学币不可提现,可用于购买网校课程)。返还的奖励学币金额为扣除学习卡、优惠券、折扣、奖励学币等优惠后的最终实付金额(预先支付的定金及其他方式支付的金额均为实付金额)。
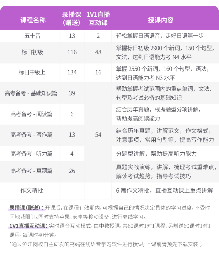
课程包含60课时直播课,另赠送60课时直播课,351课时课件课,10套真题测试和16套单元测试。








一、换班政策
换班规则:自课程开班之日起(除短期班的课程外)一个月内可接受换班申请,课程开班时间超过一个月不予换班。
短期班换班规则:纯录播课或课程中含录播课的短期班课程(短期班指课时数为45课时,含45课时)自课程开班之日起15天内可接受换班申请;纯直播课课程或纯直播短期班课程(短期班指课时数为10课时,含10课时)自课程开班之日起15天内可接受换班申请。超过上述时限申请换班的,沪江不予受理。
若按照上述规定申请换班,应遵守:
(1)换班需经过学员申请和沪江审批,换班差价需遵循现行售后政策。若已产生听课记录,须扣除已听部分费用,差价多退少补;同课不同班换班:自课程开班之日起7天内,且未产生听课记录,可申请换班至该课程的其他班级,差价不退不补。
(2)如产生课程换班,开通课程时使用消耗的学习卡/优惠券将不能再次使用,亦不能在置换的班级中进行抵扣课程费用。
(3)开通的课程只有一次换班机会,已申请并成功更换的课程不再接受换班申请。另外,成功换班后的课程,不再享有申请退班的权利。例如A课程-->B课程,B课程不能再次申请更换和退班。
(4)更换课程中,若申请由课程费用低的班级换至为课程费用高的班级,根据学员的需要申请,沪江可提供差额部分费用对应的的发票;若换班申请是从课程费用高的班级换至课程费用低的班级,学员须将已开出的发票寄回,收到后方可申请换班,发票寄回费用由学员自行承担。
签约班,自课程开班之日起第8天不接受换班申请。
二、退班政策
七天无忧退班:
自课程开班之日(直播课即班级可预约之日起)起7天之内,且未产生听课记录,可申请7天无忧退班且无须支付额外手续费。若上述时间内,产生听课记录的,已听部分课程费按照课程原价折算扣款。
课程开班之日起第8天至15天内,申请退班:
自课程开班之日起第8天至15天内,且未产生听课记录的,申请退班需扣除课程订单金额的10%手续费;产生听课记录的,除承担上述手续费外,已听部分课程费按照课程原价折算扣款;
若按照上述规定,申请课程退班的:
(1)开通课程时使用消耗的学习卡/优惠券将作废,不能提现且不能再次使用。
(2)若班级有赠书或赠品活动,快递发出后,赠书或赠品费用退班时也将按照赠书及赠品的原价扣除;若赠书或赠品未使用,且不影响二次销售,学员可将其寄回沪江指定地址,运费自行承担,赠书及赠品费用可不予扣除;
(3)若班级有赠送的抵用优惠券,代码赠送后并未使用,在退班时所赠送的抵用优惠券将被注销,无法进行使用;若班级有赠送的抵用优惠券,代码一旦使用后,所赠送的抵用优惠券的相关费用在退班时也将一并扣除;
(4)退课后余额原路退回。
(5)申请退班时需将已开出的发票寄回,平台收到后处理退班申请。发票寄回费用由学员自行承担。
(6)参与分期免息活动,如发生退款情况,则不享有免息特权,已享受的免息费用须重新计算并由用户自行承担,该部分费用将从退款金额中扣除。详情可参见《信用付款(教育白条)服务协议》或咨询金融方客服400-098-8511。
签约班,超过“7天无忧退班”时限的,一律不接受退班申请,协议另有特殊约定的,按约定处理。
自课程开班之日起超过15天无法申请退班。
注:以上规定如与具体课程协议约定不一致,以课程协议约定为准。
划线价:指商品的沪江网校指导价、合作方提供的建议零售价,划线价并非原价,仅供参考。
未划线价格:指商品的实时标价,不因表述的差异改变性质。具体成交价格根据商品参加活动,或使用优惠券、学币、卡券等发生变化,最终以订单结算页价格为准。
小贴士:此说明仅当出现价格比较时有效。因可能存在系统缓存、页面更新导致价格变动异常等不确定性情况出现,如您发现商品标价或促销信息有异常,请您立即联系我们,我们会及时补正。沪江网校祝您学习愉快!
猫***白
维***心
手***z
心***g
i***k
癫***花
名***用
一***一
吃***6
手***m