

1.英语底子薄,需从头学起的2018艺体类考生;
2.自控能力较差,暑期有时间参加集训以提高的同学;
3.想找到志同道合的研友一起复习,共同进步的同学;
4.对艺术、体育专业知识不了解,需要系统辅导的同学;
5.想在艺术、体育类名校招生的竞争中脱颖而出的同学。
1.全面掌握考研政治的知识点和重难点,初试高分通过;
2.熟练掌握考研英语各题型的答题技巧,提高实战能力;
3.深入了解目标院校考研信息,包括导师和专业课信息;
4.掌握艺术、体育类理论专业课的考点;
5.集中复习考研各科,攻克考研初试各个科目。
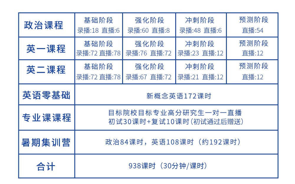
总计978课时
开课时间直播课需要下载使用沪江CCtalk软件上课,具体时间请留意班级通知。
暑期集训营为线下课程,由苏州研途教育科技有限公司提供,权利义务由苏州研途教育科技有限公司自行承担,详情请咨询0512-81668802
如果学员未通过初试或调剂其它院校专业,赠送的复试10课时则不提供。
张雪峰
徐涛
罗天
屠皓民
赵南望
林梅玉
政治:
1.《考研政治核心考案》;
2.《考研政治通关优题库(真题版)》;
3.《考研政治通关优题库(习题版)》;
4.《考研政治冲刺背诵笔记》;
5.《考研政治考前预测必背20题》
英语:
1.《考研英语轻松记单词5500》;
2.《考研英语轻松搞定长难句》;
3.《考研英语阅读也轻松(上)》;
4.《屠屠讲真题》;
5.《考研英语轻松写作100篇》
一、换班政策
换班规则:自课程开班之日起(除短期班的课程外)一个月内可接受换班申请,课程开班时间超过一个月不予换班。
短期班换班规则:纯录播课或课程中含录播课的短期班课程(短期班指课时数为45课时,含45课时)自课程开班之日起15天内可接受换班申请;纯直播课课程或纯直播短期班课程(短期班指课时数为10课时,含10课时)自课程开班之日起15天内可接受换班申请。超过上述时限申请换班的,沪江不予受理。
若按照上述规定申请换班,应遵守:
(1)换班需经过学员申请和沪江审批,换班差价需遵循现行售后政策。若已产生听课记录,须扣除已听部分费用,差价多退少补;同课不同班换班:自课程开班之日起7天内,且未产生听课记录,可申请换班至该课程的其他班级,差价不退不补。
(2)如产生课程换班,开通课程时使用消耗的学习卡/优惠券将不能再次使用,亦不能在置换的班级中进行抵扣课程费用。
(3)开通的课程只有一次换班机会,已申请并成功更换的课程不再接受换班申请。另外,成功换班后的课程,不再享有申请退班的权利。例如A课程-->B课程,B课程不能再次申请更换和退班。
(4)更换课程中,若申请由课程费用低的班级换至为课程费用高的班级,根据学员的需要申请,沪江可提供差额部分费用对应的的发票;若换班申请是从课程费用高的班级换至课程费用低的班级,学员须将已开出的发票寄回,收到后方可申请换班,发票寄回费用由学员自行承担。
签约班,自课程开班之日起第8天不接受换班申请。
二、退班政策
七天无忧退班:
自课程开班之日(直播课即班级可预约之日起)起7天之内,且未产生听课记录,可申请7天无忧退班且无须支付额外手续费。若上述时间内,产生听课记录的,已听部分课程费按照课程原价折算扣款。
课程开班之日起第8天至15天内,申请退班:
自课程开班之日起第8天至15天内,且未产生听课记录的,申请退班需扣除课程订单金额的10%手续费;产生听课记录的,除承担上述手续费外,已听部分课程费按照课程原价折算扣款;
若按照上述规定,申请课程退班的:
(1)开通课程时使用消耗的学习卡/优惠券将作废,不能提现且不能再次使用。
(2)若班级有赠书或赠品活动,快递发出后,赠书或赠品费用退班时也将按照赠书及赠品的原价扣除;若赠书或赠品未使用,且不影响二次销售,学员可将其寄回沪江指定地址,运费自行承担,赠书及赠品费用可不予扣除;
(3)若班级有赠送的抵用优惠券,代码赠送后并未使用,在退班时所赠送的抵用优惠券将被注销,无法进行使用;若班级有赠送的抵用优惠券,代码一旦使用后,所赠送的抵用优惠券的相关费用在退班时也将一并扣除;
(4)退课后余额原路退回。
(5)申请退班时需将已开出的发票寄回,平台收到后处理退班申请。发票寄回费用由学员自行承担。
(6)参与分期免息活动,如发生退款情况,则不享有免息特权,已享受的免息费用须重新计算并由用户自行承担,该部分费用将从退款金额中扣除。详情可参见《信用付款(教育白条)服务协议》或咨询金融方客服400-098-8511。
签约班,超过“7天无忧退班”时限的,一律不接受退班申请,协议另有特殊约定的,按约定处理。
自课程开班之日起超过15天无法申请退班。
注:以上规定如与具体课程协议约定不一致,以课程协议约定为准。
划线价:指商品的沪江网校指导价、合作方提供的建议零售价,划线价并非原价,仅供参考。
未划线价格:指商品的实时标价,不因表述的差异改变性质。具体成交价格根据商品参加活动,或使用优惠券、学币、卡券等发生变化,最终以订单结算页价格为准。
小贴士:此说明仅当出现价格比较时有效。因可能存在系统缓存、页面更新导致价格变动异常等不确定性情况出现,如您发现商品标价或促销信息有异常,请您立即联系我们,我们会及时补正。沪江网校祝您学习愉快!